В кейсе Garlyn рассказали, как компания подключила Mindbox за всего за 14 дней, перезапустила CRM-маркетинг и вывела его на окупаемость в первый же месяц.
139% ROI. Производитель техники Garlyn перезапустил CRM-маркетинг и окупил Mindbox за месяц
Задача
Увеличить выручку от CRM-маркетинга
Решение
Перенести email-рассылки на платформу MindboxДобавить на сайт виджеты товарных рекомендаций и попапы для допродажи
ИТ.
Сайт собственной разработки, RetailCRM, экосистема для персонализации маркетинга и цен Mindbox
Результат
×1,9 выручка от CRM-маркетинга год к году139% — ROI Mindbox в первый месяц
Срок.
2 месяца
17 апреля 2026
Еще год назад CRM-маркетинг Garlyn — это «брошенная корзина» и массовые письма, которые агентство отправляло через рассыльщик. Подготовка одной акционной рассылки могла занимать недели, а расходы были для бизнеса чрезмерными. Поэтому компания решила самостоятельно выстроить CRM-маркетинг и для этого переехала на Mindbox.
Первым делом в Garlyn запустили автоматические кампании — выручка от email-рассылок выросла на 82% год к году. Затем на сайте появились попапы и виджеты рекомендаций, которые приносят дополнительный доход.
Кейс о том, как за месяц запустить CRM-маркетинг и вывести его на окупаемость.
Результаты
-
×1,9выручка от CRM-маркетинга
-
29,6%доля CRM-канала в общей выручке
-
+82%к выручке от email-рассылок
-
1,6%доля персонализации сайта в общей выручке
Сравниваются январь — февраль 2026 года с аналогичным периодом 2025. Данные из внутренней отчетности Garlyn, модель атрибуции last non-direct touch по кликам
Конечно, отчасти CRM-канал каннибализировал заказы из других каналов. Но, по нашим подсчетам, доля таких заказов не больше 4%. Сюда относятся покупки, которые атрибуцированы к CRM-каналу, хотя до этого клиент приходил из рекламы, поиска и прямых заходов.
Также мы учли, как менялась доля заказов из разных каналов год к году.
-
139%ROI Mindbox в первый месяц
Каждый вложенный в платформу рубль приносит 1,4 рубля. Прогноз ROI к концу 2026 года — 186%.
Мы не учитываем интеграцию как отдельную статью затрат. Она заняла 14 рабочих дней, и единственный расход — это зарплаты специалистов. Нет смысла их выделять: если бы мы не подключали Mindbox, те же сотрудники были бы заняты другими проектами.
Почему выбрали Mindbox и как внедрили платформу за 14 рабочих дней
С прежним сервисом Garlyn отправляли массовые рассылки с праздничными промокодами и сообщения о «брошенной корзине». Письма настраивало агентство, но Garlyn хотели ускорить запуск кампаний и не зависеть от подрядчика. Со временем планировали разработать мобильное приложение и персонализировать сайт — для этого нужна была платформа с широким набором инструментов. Поэтому компания выбрала Mindbox.
На внедрение CDP-платформы Mindbox ушло 14 рабочих дней — от составления техзадания до запуска первых кампаний. Со стороны Garlyn участвовали бэкенд-разработчик, руководитель проектов, директор по маркетингу и директор e-commerce. Менеджер проекта Mindbox составлял техзадание и помогал разработчику, если возникали трудности.
Интегрироваться получилось быстро, потому что у Garlyn достаточно простая IT-архитектура, к которой мы подключали базовые функции Mindbox. Например, регистрацию пользователя в личном кабинете или добавление товара в корзину.
Очень повезло с командой Garlyn: они всегда были на связи и ставили интеграцию в приоритет.
Очень повезло с командой Garlyn: они всегда были на связи и ставили интеграцию в приоритет.
К Mindbox подключили сайт и RetailCRM, где хранятся данные участников программы лояльности. Каждую ночь RetailCRM по API передает в Mindbox данные о бонусном счете покупателей. Это помогает сегментировать клиентов по количеству баллов и отправлять каждому сегменту письма с персональными предложениями.
Mindbox получает с сайта информацию о действиях пользователей, а из RetailCRM — о количестве баллов у клиентов
Какие email-кампании помогли окупить Mindbox за месяц
Сначала мы перенесли на платформу прежние механики, например «брошенную корзину». Затем запустили около 20 кампаний из «золотого стандарта» Mindbox: это лучшие практики e-commerce. Среди новых сценариев — приветственное письмо, уведомления о снижении стоимости товара, поздравления на день рождения и реактивация. Со временем я научился самостоятельно настраивать рассылки, которые не входят в «стандарт», например письма для допродаж.
Раньше материалы для письма мы приносили агентству за пять дней и все равно не были уверены, что рассылка выйдет в срок. Теперь я собираю письма сам в течение часа. В Mindbox удобный конструктор писем, а если что-то непонятно, на помощь придет менеджер проекта или поддержки.
Приветственное письмо. Его отправляют, когда пользователь подписался на рассылки или зарегистрировался в личном кабинете на сайте. В зависимости от того, где именно клиент поделился контактом, уходят разные письма. Если клиент подписался на рассылки через попап, в письме он получает промокод на 500 рублей. Если пользователь сразу зарегистрировал личный кабинет, он уже настроен стать клиентом компании. А значит, получает письмо без промокода. Оно подтверждает успешную регистрацию и содержит блок с рекомендованными товарами.
Письмо с промокодом отправляют тем, кто зарегистрировался через попап. Open rate — 77,12%, click rate — 25,95%, конверсия в доставленный заказ — 5,58%. Метод атрибуции — last non-direct touch по кликам
Письмо без промокода получают те, кто зарегистрировался через личный кабинет. Open rate — 64,59%, click rate — 23,38%, конверсия в доставленный заказ — 3%. Метод атрибуции — last non-direct touch по кликам
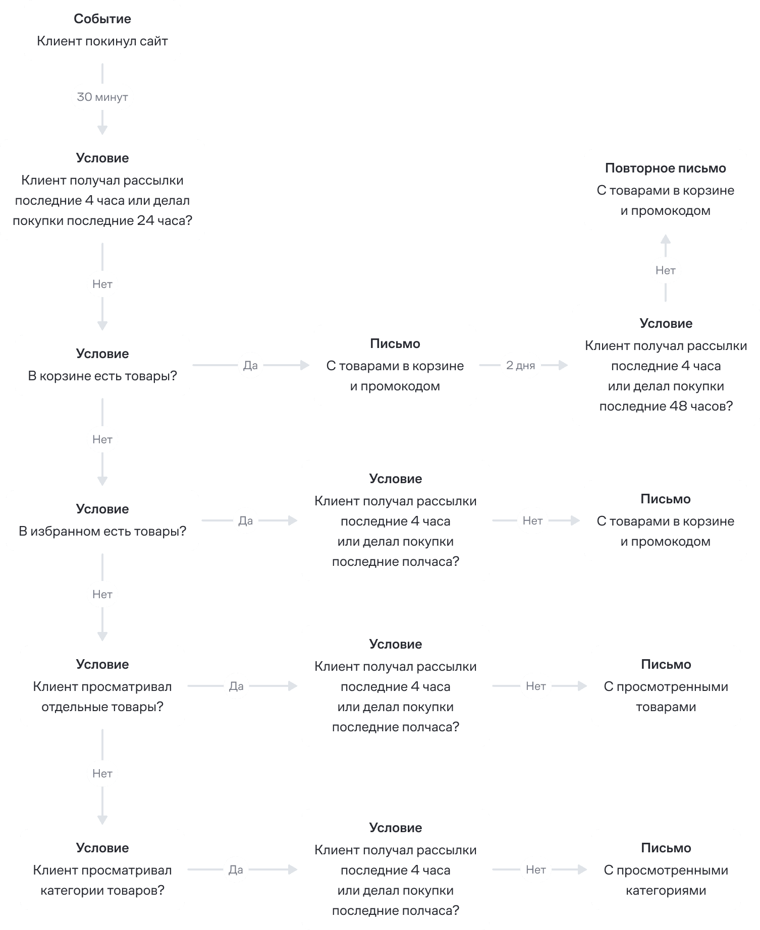
«Брошенный сценарий». Включает письма о брошенной корзине, избранном, просмотренных товарах и категориях.
Прежде чем отправить письмо, сценарий проверяет, что пользователь не получал рассылок в предыдущие 4 часа. Это нужно, чтобы не спамить клиента.
Клиент с товарами в корзине наиболее близок к покупке, поэтому ему отправляют дополнительное письмо с напоминанием о них
Промокод мотивирует оформить заказ. Конверсия в доставленный заказ — 1,25%. Метод атрибуции — last non-direct touch по кликам
Цена на товар снизилась. Сценарий срабатывает, если товар, который клиент смотрел или добавил в корзину, подешевел более чем на 5%.
Письма о снижении стоимости мотивируют клиента купить сразу, пока цена не выросла. Конверсия в доставленный заказ — 1,06%. Метод атрибуции — last non-direct touch по кликам
Мотивация на первый и повторный заказы. Письма с промокодом на первый заказ получают клиенты, которые оставили почту на сайте более двух недель назад, смотрели товары, добавляли их в корзину, но ничего не купили. Письмо с промокодом на следующую покупку отправляют не чаще раза в две недели тем клиентам, у которых уже есть доставленный заказ. Если клиенту один заказ доставили сегодня, а второй — завтра, он получит письмо только за сегодняшний заказ.
Чтобы повысить ценность промокода, стоимость товаров в письме показывается с уже примененной скидкой. Open rate — 26,14%, click rate — 3,49%, конверсия в доставленный заказ — 0,06%. Метод атрибуции — last non-direct touch по кликам
Мотивация списать накопленные баллы. Письма получают клиенты, у которых на счете более тысячи баллов и нет заказов на доставке или обработке. Рассылка отправляется 15 и 28 числа каждого месяца, когда многие получают зарплату, а потому больше готовы к покупкам.
Подборка товаров составляется на основе просмотров и покупок пользователя. Open rate — 27,4%, click rate — 7%, конверсия в доставленный заказ — 0,17%. Метод атрибуции — last non-direct touch по кликам
Допродажа сопутствующих товаров. Для техники часто нужны аксессуары или расходники, и компания напоминает о них клиентам.
Письмо с запчастями экономит время клиентов и может восприниматься как признак хорошего сервиса и заботы со стороны бренда. Оно отправляется через 30 дней после того, как покупатель получил товар. Обычно примерно в это время клиенты возвращаются за расходниками.
Письма отправляют покупателям тех товаров, к которым в Mindbox «привязаны» расходники. Open rate — 31,43%, click rate — 2,34%, конверсия в доставленный заказ — 0,06%. Метод атрибуции — last non-direct touch по кликам
Просмотренный продукт снова в наличии. Сценарий срабатывает, если пользователь смотрел в последнюю неделю товар, которого на тот момент не было в наличии. За это время интерес клиента, скорее всего, не пропадет, а потому еще высока вероятность покупки. Чтобы не надоедать пользователю, на один товар уходит одно письмо.
Если за неделю в наличие вернулось более двух товаров, письмо уйдет только по первому из них. Конверсия в доставленный заказ — 0,41%. Метод атрибуции — last non-direct touch по кликам
Продукт из корзины или избранного заканчивается. Клиент получает уведомление, если какого-то товара из корзины или избранного осталось меньше пяти штук.
Такие письма мотивируют к покупке по двум причинам. Во-первых, иногда покупатель не хочет упускать товар. Во-вторых, если товар быстро заканчивается, клиент может расценить это как социальное доказательство: остальные покупают продукт, значит, он действительно качественный.
Письма о том, что товар из корзины или избранного заканчивается, отправляются не чаще раза в неделю. Для товара из корзины конверсия в доставленный заказ — 0,4%. Метод атрибуции — last non-direct touch по кликам
Какие инструменты персонализации сайта приносят 1,6% от общей выручки
Раньше на сайте Garlyn не было виджетов рекомендаций. После подключения Mindbox компания увидела, что на платформе есть готовые шаблоны, с которыми не нужно привлекать разработчиков и дизайнеров. Рекомендации добавили на сайт, а уже через два месяца они стали приносить 1,6% от общей выручки.
На главной странице выводится 20 наиболее популярных товаров, а в карточке товара клиент видит продукты, которые он смотрел.

Виджет рекомендаций на главной странице. Конверсия в доставленный заказ — 3,28%. Метод атрибуции — last non-direct touch по кликам, данные Mindbox

Виджет рекомендаций в карточке товара. Конверсия в доставленный заказ — 3,6%. Метод атрибуции — last non-direct touch по кликам, данные Mindbox
Компания запустила на сайте 24 попапа. Большинство из них работают на допродажу и показываются на странице определенных товаров — поэтому переспама на сайте нет. Из всех попапов наибольшую конверсию в доставленный заказ принес попап с промокодом на форму к хлебопечке. Это попап с таймером, который создает эффект упущенной выгоды.

Клиент мог использовать промокод только при покупке одного вида хлебопечки. Конверсия в доставленный заказ — 3,81%. Метод атрибуции — last non-direct touch по кликам, данные Mindbox
«Колесо фортуны». Garlyn запускали игровые попапы на праздники: 14 февраля, 8 Марта и Масленицу. Пользователи крутили колесо и получали скидку или подарок за оставленную почту. За два месяца механика принесла 2,32% от общей выручки.
Доля выручки, которую принесли подобные попапы за два месяца, составляет 7,8% от всех механик Mindbox. Метод атрибуции — last non-direct touch по кликам, данные Mindbox
Мы измеряем эффективность «колеса фортуны» не в количестве оставленных контактов, а в выручке. Считаем, что, если человек получит купон или подарок, он с большей вероятностью оформит заказ.
Планы
- Запустить мобильное приложение с каталогом товаров и подключить к нему Mindbox. Клиенты, которые не открывают email-рассылки компании, будут получать пуши.
- Запустить Telegram-бота как альтернативу email-рассылкам. В мессенджере компания планирует отправлять массовые и автоматические сообщения тем, кто не прочитал письмо, а также проводить розыгрыши и запускать игры.
- Протестировать ML-ретаргетинг Mindbox, который помогает сегментировать посетителей сайта по готовности к покупке. Это позволит сократить расходы на рекламные кампании и повысить конверсию рассылок.
- Тестировать новые попапы и автоматические рассылки. Масштабировать лучшие из них, чтобы увеличить выручку CRM-канала.