В Askona обычно клиенты возвращаются пару раз в год. При этом 80% выручки приносят именно повторные покупатели — те, кто уже есть в базе, и оформил хотя бы один заказ в текущем году. Чтобы удержать аудиторию, в Askona запустили акции. В итоге за 8 месяцев количество постоянных покупателей увеличилось на 20%.
+20% к постоянным покупателям: топ-5 акций от Askona
Задача
Увеличить количество постоянных покупателей
Решение
Перенести автоматические рассылки и программу лояльности на MindbохЗапустить новые механики для удержания
ИТ.
Сайт на Bitrix, мобильные приложения для iOS и Android на Imshop, 1C: ERP, CRM-система, платформа автоматизации маркетинга Mindbox
Результат
+20% к постоянным покупателям год к году+19,2% к выручке от постоянных покупателей год к году
Срок.
3 года от интеграции до результатов
Фишка
На 20% сократили расходы на SMS с помощью каскадных сценариев
10 февраля 2026
В Askona клиенты обычно возвращаются пару раз в год. При этом 80% выручки приносят именно повторные покупатели — в этом помогают акции. Например, клиентов подталкивают к незапланированной покупке с помощью кешбэка в 100%. А еще используют «горящие бонусы», чтобы привлечь трафик в новые магазины или продвинуть нужные товары.
В кейсе — 5 механик, которые помогут повысить retention бизнесу с низкой частотой покупок.
Результаты
-
+20%к постоянным покупателям
-
+19,2%к выручке от постоянных покупателей при росте общей выручки
Данные из Mindbox. Сравниваются январь — август 2024 года с аналогичным периодом 2025
Задача CRM-маркетинга — подталкивать к дополнительным покупкам и тем самым увеличивать постоянную аудиторию. Раньше мы не могли настраивать особые условия начисления бонусов, поэтому давали кешбэк и массовые скидки участникам программы лояльности.
После перехода на Mindbox начали запускать новые промоакции, например начисляем бонусы с коротким сроком действия. Это помогло лучше реактивировать клиентов: они стали чаще возвращаться за покупками, даже те, кто не заказывал больше года. Кроме того, теперь мы можем точечно продвигать нужный ассортимент.
Результаты кампаний анализируем в Mindbox. Мы не ориентируемся на выручку от CRM-канала, потому что нельзя отследить прямую конверсию. Пользователь может получить письмо и купить в магазине — такой заказ будет относиться к офлайну, даже если триггером была именно рассылка. Также сопровождаем акции рекламой. Поэтому клиента может мотивировать ролик по ТВ, но покупка атрибутируется письму или пушу, которые он получил в то же время.
Мы фокусируемся на количестве постоянных покупателей. Если аудитория совершает повторные заказы, значит, CRM-механики работают — независимо от канала покупки.
Итоговый эффект видим и по общей выручке компании — она выросла на 9% по сравнению с прошлым годом. Хотя динамика меньше, чем у выручки от постоянных клиентов, мы все равно считаем это хорошим результатом. Это показывает, что работа с постоянной базой и наша стратегия удержания эффективны.
Почему переехали на платформу автоматизации маркетинга
Изначально мы использовали CRM-систему, но требовалось постоянно устранять неполадки. Бывало, мы не могли отправить массовую email-рассылку на всю базу. Приходилось останавливать рассылки и ждать, пока разработчики решат проблему.
Поняли, что лучше искать другое решение, которое будет устойчиво к нагрузкам и справится с многомиллионной базой.
Рассматривали Mindbox в первую очередь, потому что о нем положительно отзывались коллеги из других компаний. Они отмечали удобный интерфейс, скорость запуска механик, устойчивость к нагрузкам и техподдержку, которая отвечает в среднем за пять минут. А также хвалили работу менеджера Mindbox: он предлагает решения, чтобы оперативно запустить кампанию или проверить гипотезу.
С СRM-системы управляли программой лояльности, запускали рассылки. Это были массовые, транзакционные и автоматические коммуникации, например welcome-цепочки и сценарии с квартальными бонусами. Однако маркетологам требовались функции, которых на прежнем решении не было. Поэтому Askona переехала на Mindbox. Основными критериями для выбора стали:
Запуск автоматических сценариев в зависимости от действий клиента на сайте. С прежней CRM-системой для этого потребовались большие ресурсы разработки, и был риск технических ошибок. Mindbox легко интегрируется. Кроме того, письма можно создавать всего за 30 минут с помощью конструктора рассылок.
Интеграция с мобильным приложением. Раньше каскадные сценарии работали только в двух каналах — email и SMS. Но в Askona планировали запускать мобильное приложение, поэтому было важно, чтобы платформа могла отправлять еще и мобильные пуши.
Настройка промо на определенные товары. Раньше не было возможности запускать бонусные акции с конкретными категориями, чтобы поддерживать их продажи.
Как изменился CRM-маркетинг Askona
До Mindbox
С Mindbox
Не могли запускать механики по действиям клиентов на сайте, потому что на прежнюю СRM-систему не передавались онлайн-события
Повышают конверсию в покупку на сайте, например с помощью «брошенных» механик
Запускали бонусные акции только на весь ассортимент — не могли продвигать определенные категории товаров
Поддерживают продажи конкретного ассортимента
Уходило 5–7 часов на отправку массовой рассылки, или она вовсе останавливалась
из-за ошибки
из-за ошибки
Запускают кампании за несколько минут: достаточно задать параметры в Mindbox
Отправляли рассылки в email и SMS — не могли интегрировать мобильное приложение
Добавили в каскадные рассылки мобильные пуши и сократили расходы на коммуникации
Как оценили окупаемость и внедрили Mindbox
Чтобы согласовать переезд на CDP-платформу и утвердить бюджет, провели два этапа работ.
Оценили бизнес-эффект автоматических рассылок. Для этого настроили передачу данных с сайта в Mindbox и запустили «брошенные» механики. Например, сообщали, если снизилась цена на избранный товар.
Мы посмотрели, какую выручку за месяц принесли «брошенные» механики, и посчитали, сколько заработаем за год. Показали цифру руководству и согласовали бюджет, чтобы перенести программу лояльности и остальные рассылки. Планировали, что после запуска автоматических рассылок выручка CRM-канала увеличится на 10%. В результате она выросла на 7% — для нас это хороший результат.
Перенесли программу лояльности и остальные рассылки. Это позволило запускать бонусные акции на определенный ассортимент, каскадные сценарии и отслеживать коммуникационную нагрузку.
Чтобы отправлять массовые и автоматические рассылки, Mindbox интегрировали с СRM-системой, в которой хранится персональная информация о клиентах, например имена, email-адреса.
Транзакционные письма решили оставить на прежней платформе. Чтобы их отправлять, в Mindbox нужно было бы предавать промежуточные статусы заказа из 1С, например «отдали в производство» или «изготавливают». Так как эти данные используются только в транзакционных письмах, Askona решили не усложнять интеграцию и оставить рассылки на прежней платформе.
В интеграции участвовали бизнес-аналитик и разработчик из Askona, а также персональный менеджер проекта Mindbox. Он сопровождал нас на всех этапах внедрения: составлял техническое задание, помогал настраивать автоматические сценарии и промоакции.
Mindbox получает информацию о действиях пользователей на сайте и объединяет ее с персональными данными из CRM-системы
Как возвращают покупателей и точечно продвигают товарные категории
В программе лояльности Askona клиент получает 5% кешбэка с каждой покупки и может оплатить им до 20% от чека. Бонусы сгорают через 6, 12 или 24 месяца — в зависимости от уровня в программе. Если совершить заказ, действие бонусов продлевается — это помогает стимулировать повторные покупки.
Чтобы клиенты возвращались чаще, проводят промоакции. Дополнительно кампании помогают решать другие бизнес-задачи. Например, привлекают трафик в офлайн-точки или продвигают определенный ассортимент.
Массовое начисление бонусов с коротким сроком действия
-
19%клиентов вернули из оттока за три дня акции
-
+5%к общей выручке за март год к году
-
+30%к среднему чеку в заказах со списанием бонусов за три дня акции
Данные из Mindbox
Раньше в Askona можно было получить бонусы только за покупки или, например, в честь дня рождения. Но эти механики не возвращали достаточно клиентов, поэтому CRM-команда решила запустить новую акцию. В марте всем участникам программы лояльности начислили 5 тысяч бонусов со сроком действия три дня. Оплатить ими можно было стандартно до 20% от чека.
О кампании рассказывали во всех каналах: email, пушах, SMS, социальных сетях, на сайте, а также в офлайн-магазинах.
Письмо о начислении 5 тысяч бонусов, которое получили все участники программы лояльности. Open rate — 8,8%, click rate — 1,5%, конверсия в заказ — 0,1%, атрибуция — last non-direct touch по клику
Пуш о начислении 5 тысяч бонусов, которые действовали три дня. Click rate — 7,6% (Android) и 5,5% (iOS), конверсия в заказ — 0,4% (Android) и 0,4% (iOS), атрибуция — last non-direct touch по клику
Результаты оценивали по нескольким показателям, но основным был возврат оттока — это те, кто не покупал больше года. Акция помогла реактивировать 19% этой аудитории благодаря эффекту новизны — подобные кампании раньше не проводили.
Кроме того, механика увеличила средний чек. В Askona связывают это с повышенным начислением бонусов и базовым процентом списания: чтобы потратить все бонусы, клиенты заказывали на большую сумму.
В июне мы повторили акцию: только 2% клиентов, которые участвовали в марте, снова воспользовались предложением. Для нас это значит, что аудитория «не подсаживается» на скидки.
При этом участники промо возвращались за покупками быстрее обычного. Через три месяца повторный заказ оформили 30% клиентов, хотя обычно — только 15%. Например, в марте покупатель потратил бонусы на кровать, а в июне уже заказал подушку или постельное белье. Без акции он либо вернулся бы только в следующем году, либо не совершил бы покупку вообще. Из этого следует, что механика стимулирует повторный заказ, а не ускоряет очередной.
По итогам нескольких запусков решили проводить кампанию регулярно — раз в квартал. Так клиенты не привыкнут к механике.
Кешбэк 100%, который можно потратить в следующем месяце
-
16%клиентов вернулись в следующем месяце за покупкой
Данные из Mindbox за март 2025 года
Механика стимулирует покупки во время спада продаж и состоит из двух этапов. Первый — начисление. Клиент должен купить товар из определенной категории, чтобы получить 100% кешбэк. Какая это будет категория, зависит от маркетингового календаря, который согласуют в начале года. Например, если в феврале запланирована федеральная реклама с матрасами и подушками, о ней рассказывают и в CRM-канале.
Фрагмент рассылки об акции «100% кешбэк»: в ней рассказывали, когда можно списать начисленные бонусы. Open rate — 15,6%, click rate — 0,7%, конверсия в заказ — 0,03%, атрибуция — last non-direct touch по клику
Второй этап — списание бонусов, которые действуют только в следующем месяце. Обычно кешбэк за покупку можно потратить в течение 6, 12 или 24 месяцев — в зависимости от уровня в программе лояльности. Но в этой механике срок сокращают до двух недель, чтобы мотивировать быстрее оформить повторный заказ.
SMS о том, что можно списать 100% кешбэка. Конверсия в заказ — 7,2%, атрибуция — last non-direct touch по клику
Акция не только помогает увеличивать продажи в несезон, но и подталкивает клиентов совершить еще одну покупку. Это происходит благодаря отложенному начислению и ограниченному сроку действия бонусов.
При этом эффект от кампании с 100% кешбэком измерить сложно. Мы одновременно продвигаем акцию в нескольких каналах, например в email и по федеральному ТВ. Обычно это длится три-четыре недели. Часть аудитории возвращается и тратит полученный 100% кешбэк, но в это же время запускается новая рекламная кампания. Из-за этого сложно понять, что больше повлияло на повторную покупку — бонусы или новая акция. Но мы все равно продолжаем проводить подобную механику, потому что видим, как клиенты возвращаются и тратят кешбэк.
Бонусы за покупки в предыдущем квартале
-
+2,8 п. п.к средней конверсии в заказ по сравнению с другими сценариями
Данные из Mindbox за 2025 год. Модель атрибуции — last non-direct touch по клику
Клиентам, которые совершили покупку на любую сумму за последние три месяца, в следующем квартале начисляют тысячу бонусов. Ими можно оплатить стандартно до 20% от заказа.
Механику используют четыре раза в год, чтобы стимулировать повторные покупки. Для этого срок действия бонусов ограничивают тремя неделями.
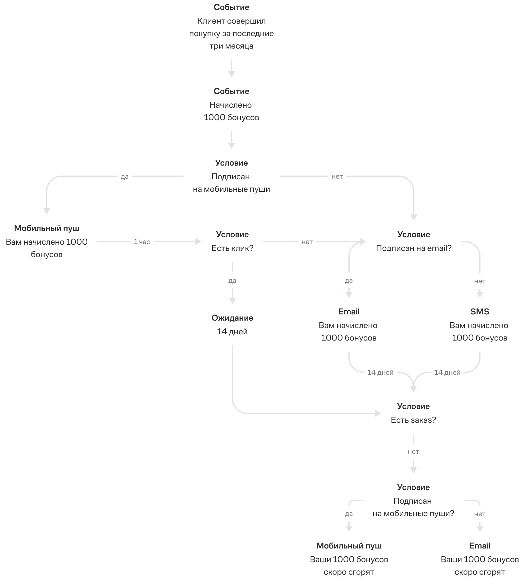
Клиентам рассказывают о начислении с помощью мобильных пушей. Если не было клика в течение часа — отправляют email. Те, кто не подписался ни на один канал, получают SMS. Пользователям, которые в течение двух недель после рассылки не оформили заказ, напоминают о сгорании бонусов.
Мы проводим промоакцию с квартальными бонусами уже несколько лет — это одна из самых эффективных автоматических рассылок. Конверсия сценария в заказ в среднем составляет 4%.
Сценарий рассылки о квартальных бонусах. SMS отправляют только тем, кто не подписан на другие каналы
Бонусы на покупку отдельной категории товаров
-
+4,1%к продажам категории «диваны» в месяц акции
Данные из Mindbox год к году
Ежемесячно в Askona проводят кампании, которые помогают продавать отдельные категории товаров. Какой именно ассортимент будет участвовать в акции, решают по опыту прошлых лет и с помощью маркетингового календаря.
Например, в апреле в федеральном промо участвовали кровати. Обычно во время подобных кампаний увеличивается спрос на акционные товары. Чтобы поддержать продажи других категорий, например диванов, параллельно запустили еще одну акцию: начислили клиентам 5 тысяч бонусов, которые действовали только на покупку дивана. Оплатить можно было стандартно до 20% от заказа. Кампания действовала месяц.
Размер бонусов рассчитывают по средней цене товаров из категории. Например, в случае с акцией на диваны ориентировались на самый дешевый и самый дорогой: итоговая скидка должна быть в диапазоне 10–20% от стоимости каждого.
Опыт показал: механика лучше всего работает с крупногабаритной мебелью. Высокий чек позволяет списать все бонусы, а размер скидки мотивирует на большую покупку.
Пуш о начислении 5 тысяч бонусов на покупку дивана. Click rate — 3,8% (Android) и 0,2% (iOS), конверсия в заказ — 0,4% (Android) и 0,2% (iOS), атрибуция — last non-direct touch по клику
Бонусы для клиентов гипермаркетов Askona Home
-
3%конверсия акции в заказ со списанием бонусов
Данные из Mindbox за 9 дней акции. Модель атрибуции — last non-direct touch по клику
У Askona есть фирменные магазины, где продают только товары для сна: кровати, матрасы и подушки. С 2023 года начали открывать гипермаркеты — в них предлагают всю мебель и аксессуары для дома. Сейчас их четыре, точки располагаются в Москве, Санкт-Петербурге и Воронеже.
Чтобы повысить узнаваемость гипермаркетов и привлечь новых покупателей, запустили промоакцию. Клиентам из городов, в которых есть подобные точки, начислили 5 тысяч бонусов. Они действовали девять дней, списать можно было до 20% от стоимости покупки, но только в офлайн-магазине.
Об акции рассказывали в SMS. Это позволило охватить аудиторию и при этом не потратить ресурсы на верстку рассылок для небольшого сегмента. Механику повторяют раз в два-три месяца, чтобы стимулировать повторные покупки в гипермаркетах и одновременно привлекать новых клиентов.
SMS о начислении 5 тысяч бонусов, которые можно потратить только в офлайн-гипермаркетах Askona Home. Конверсия в заказ — 3,6%, атрибуция — last non-direct touch по клику
Бонус: три шага, которые помогли сэкономить на SMS
-
на 20%сократились затраты на SMS год к году
Данные из внутренней отчетности Askona. Сравнивают третий квартал 2024 и 2025 года
Раньше Askona рассказывала о промоакциях с помощью каскадных рассылок в двух каналах — email и SMS. Во второй половине 2024 года начали развивать мобильное приложение и увеличивать базу клиентов, подписанных на пуши. Поэтому решили пересмотреть автоматические сценарии и сократить расходы на коммуникации. Оптимизацию проводили в три этапа:
- Оценили эффективность SMS. Сравнили расходы на отправку каждого сообщения и выручку от него. Если SMS-рассылка окупалась в 1,5–2 раза, ее оставляли в сценарии. Если нет — убирали.
- Переделали цепочки коммуникаций. Теперь сначала отправляют пуш и email, а SMS — только тем, кто не подписан на другие каналы.
- Оптимизировали тексты SMS, которые окупались и имели наибольший охват. Например, раньше сообщение по случаю начисления квартальных бонусов тарифицировалось как два, что увеличивало стоимость отправки. Теперь текст SMS сократили, при этом конверсия в заказ сохранилась.
SMS до и после сокращения текста
Планы
Удерживать клиентов с помощью обновленной программы лояльности. Например, появится базовый уровень для покупателей с выкупом меньше 100 тысяч рублей. Кроме того, запустят клуб Askona Special. В нем планируют создать три уровня лояльности с более выгодными условиями. Прогнозируют, что это поможет мотивировать клиентов чаще покупать и переходить на новый уровень.
Продавать сопутствующие или более дорогие товары благодаря улучшенным автоматическим рассылкам. Для этого хотят проанализировать историю покупок. Например, если после покупки матраса часто заказывают подушку, предлагать ее тем, кто недавно купил матрас.
P. S. В этой истории мы рассказывали о наших продуктах Программа лояльности, Рассылки и Мобильные пуши и In-App. Узнайте о продуктах подробнее на их страницах или в разговоре с консультантом.
Часто задаваемые вопросы
Какие акции привлекают покупателей?
Лучше всего работают акции, которые создают ощущение выгоды и срочности. Скидки на популярные товары привлекают новых покупателей. Подарок при покупке повышает средний чек. Флеш-сейлы и акции «только сегодня» подталкивают к быстрому решению. Пороговые акции — «скидка при заказе от 3000 рублей» увеличивают средний чек. Персональные предложения на основе истории покупок точнее массовых попадают в запрос человека.
Какие виды скидок бывают?
Вид скидки зависит от механики:
— процентные — минус 10% от цены;
— фиксированные — минус 500 рублей;
— пороговые — скидка при достижении определенной суммы в чеке;
— накопительные — растут вместе с суммой покупок клиента;
— персональные — начисляются конкретному покупателю на основе истории заказов;
— временные — действуют ограниченный период.
Чтобы понять, какую скидку использовать, проводят AB-тесты и выбирают самую выгодную для бизнеса механику.
Чем бонус отличается от скидки?
Скидка снижает цену прямо сейчас — клиент сразу платит меньше. Бонус — это отложенная выгода: баллы начисляются за покупку и тратятся потом. Для бизнеса бонус выгоднее: он возвращает клиента за следующей покупкой, а часть баллов никогда не тратится. Для клиента скидка ощущается как моментальная выгода, бонус — как обещание. Поэтому скидки лучше привлекают новых покупателей, а бонусы — удерживают существующих.
Какие программы лояльности наиболее успешны?
Успешные программы объединяет несколько черт: простая механика, быстрая первая выгода и персонализированные предложения. Многоуровневые программы хорошо работают там, где есть высокая частота покупок — например, в продуктовом ритейле или кофейнях. Платные программы по модели подписки показывают высокие результаты там, где клиент видит конкретную и ощутимую привилегию за свои деньги.