В PizzaMan стимулируют повторные покупки с помощью оффера в сценарии. Так как в механике видели потенциал, ее усилили по рекомендации Mindbox AI. В статье — что именно предложил ассистент и как это повлияло на выручку от автоматической рассылки и повторные заказы.
14 апреля 2026
Картофельные дольки vs «Пепперони». Оффер от Mindbox AI дал PizzaMan ×10 к выручке от механики
Сеть пиццерий с круглосуточной доставкой PizzaMan дарила новичкам картофельные дольки, чтобы мотивировать на повторную покупку. Mindbox AI предложил заменить закуску на пиццу «Пепперони». Компания воспользовалась рекомендацией — новый оффер принес ×10 к выручке от автоматической рассылки и ×8 к повторным заказам.
Задача: увеличить выручку от автоматической рассылки
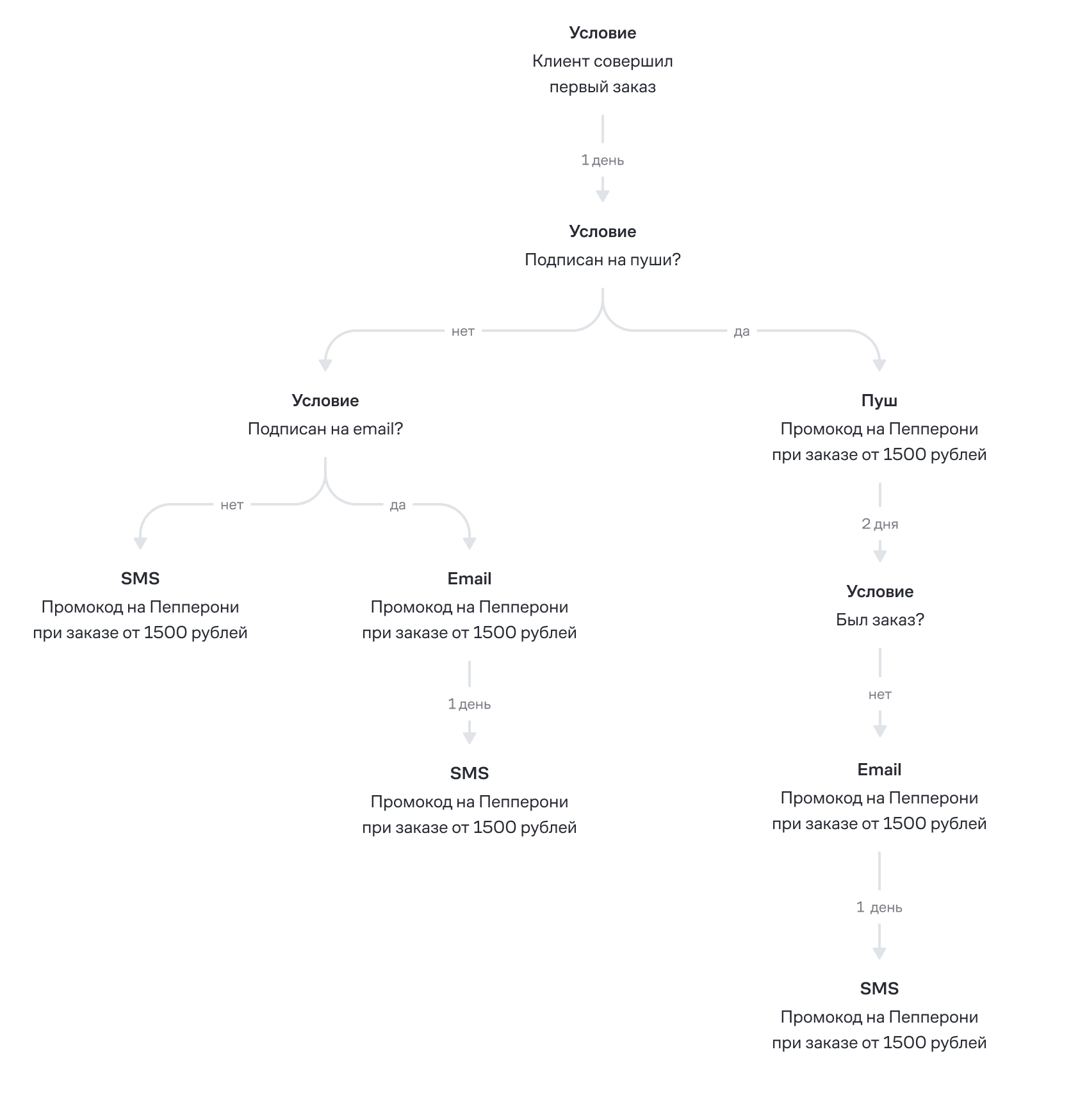
Чтобы мотивировать клиентов возвращаться, в PizzaMan работает сценарий. Через сутки после первого заказа отправляют промокод, которым можно воспользоваться в течение 14 дней при покупке пиццы. Механика приносила заказы и в ней видели потенциал для роста, поэтому команда решила ее улучшить.
Маркетолог изучил аналитику от Mindbox AI — встроенного ассистента, который предлагает гипотезы для роста бизнеса. Алгоритм ежемесячно анализирует выручку, средний чек, заказы и еще более 20 показателей компании. На основе данных Mindbox AI порекомендовал усилить оффер в сценарии: заменить картофельные дольки на более ценный подарок, чтобы увеличить выручку от автоматической рассылки.
Мы воспользовались рекомендацией Mindbox AI и выбрали пиццу «Пепперони» как самую популярную позицию в меню. Предположили, что клиенты воспринимают картофельные дольки с колбасками как легкое дополнение к заказу, а пиццу посчитают более ценным подарком. Поэтому такой оффер увеличит количество заказов, а выручка от них покроет себестоимость товара.
Решение: усилить оффер для новичков за счет более ценного подарка
Команда решила проверить рекомендацию Mindbox AI и добавила в автоматическую рассылку еще один оффер. Аудиторию, которая попадала в сценарий, делили на две группы. Половине пользователей предлагали картофельные дольки при покупке пиццы, другой — пиццу «Пепперони» при заказе от 1500 рублей.
Рассылки отправляли каскадом: сначала покупатель получал пуш или email, если он не подписан ни на один канал — SMS. Тем, кто в течение 1–2 дней не оформил заказ, присылали SMS с напоминанием о промокоде.
Сценарий: мотивация на повторную покупку
Рассылка для клиентов, которым при заказе от 1500 рублей в подарок предлагали пиццу «Пепперони»
Рассылка для клиентов, которым в подарок к пицце предлагали картофельные дольки
Результат: ×10 к выручке от сценария со вторым заказом
За четыре месяца автоматическая рассылка с пиццей увеличила выручку и принесла в 8 раз больше повторных покупок, чем прежняя с картофельными дольками.
Результаты эксперимента с офферами в автоматическом сценарии для новичков
Количество заказов
Выручка от сценария
Оффер с картофельными дольками
X
Y
Оффер с пиццей «Пепперони»
×8 X
×10 Y
Статистическая значимость — 92%
Благодаря рекомендации Mindbox AI удалось увеличить выручку от повторных заказов. При этом себестоимость пиццы окупилась, так как увеличилось не только количество покупок, но и средний чек. Теперь в рассылке дарим «Пепперони» — клиенты воспринимают такой подарок как щедрое предложение и охотнее возвращаются.
Также использую встроенного ассистента, когда планирую новые акции. Ежемесячно он формирует сводку по ключевым показателям бизнеса. В ней я отслеживаю выручку, конверсию в повторный заказ и долю доходов от рассылок. Если какие-то метрики упали, смотрю рекомендации и планирую действия на следующий месяц. В планах — изучить гипотезы для других сценариев, чтобы увеличить выручку.
Как работает Mindbox AI
AI-ассистент находится в отчете «Метрики бизнеса». Он анализирует выручку, отвечает на вопросы по метрикам и предлагает гипотезы для роста бизнеса. Например, Mindbox AI подскажет, какие именно сегменты или каналы повлияли на динамику выручки, и как усилить CRM-маркетинг.
Mindbox AI анализирует более 20 показателей в отчете «Метрики бизнеса» и находит гипотезы для роста